登入 國立虎尾科技大學管理學院

使用自然人憑證登入
忘記密碼?
  • 奧博科技商標

    請登入以管理網站,按下開啟登入視窗

  • home

國立虎尾科技大學管理學院

  • Language
    • English
    • 繁體中文
  • Language
    • English
    • 繁體中文
:::

國立虎尾科技大學管理學院的Logo 國立虎尾科技大學管理學院

:::
  • 本校首頁
  • 學院首頁
  • 學院簡介
    • 管理學院使命、願景與教育目標
    • 院長介紹
    • 成員介紹
    • 學院位置
  • 會議資料
    • 委員代表
    • 院務會議
    • 院教學優良教師遴選會議紀錄
    • 下載專區
  • 學院規章
    • 學院法規
    • 學院組織章程
  • 學院學程
    • 智慧創新學程
    • 管理應用數位科技微學程
    • 證券產業學程
  • 學院資源
  • 資訊能力檢定
    • 資訊能力檢定實施辦法
    • 資訊能力檢定說明
    • 檢定通過名單
    • 證照樣張與其他證照
    • 檢定平台使用說明
    • TQCVMware使用教學

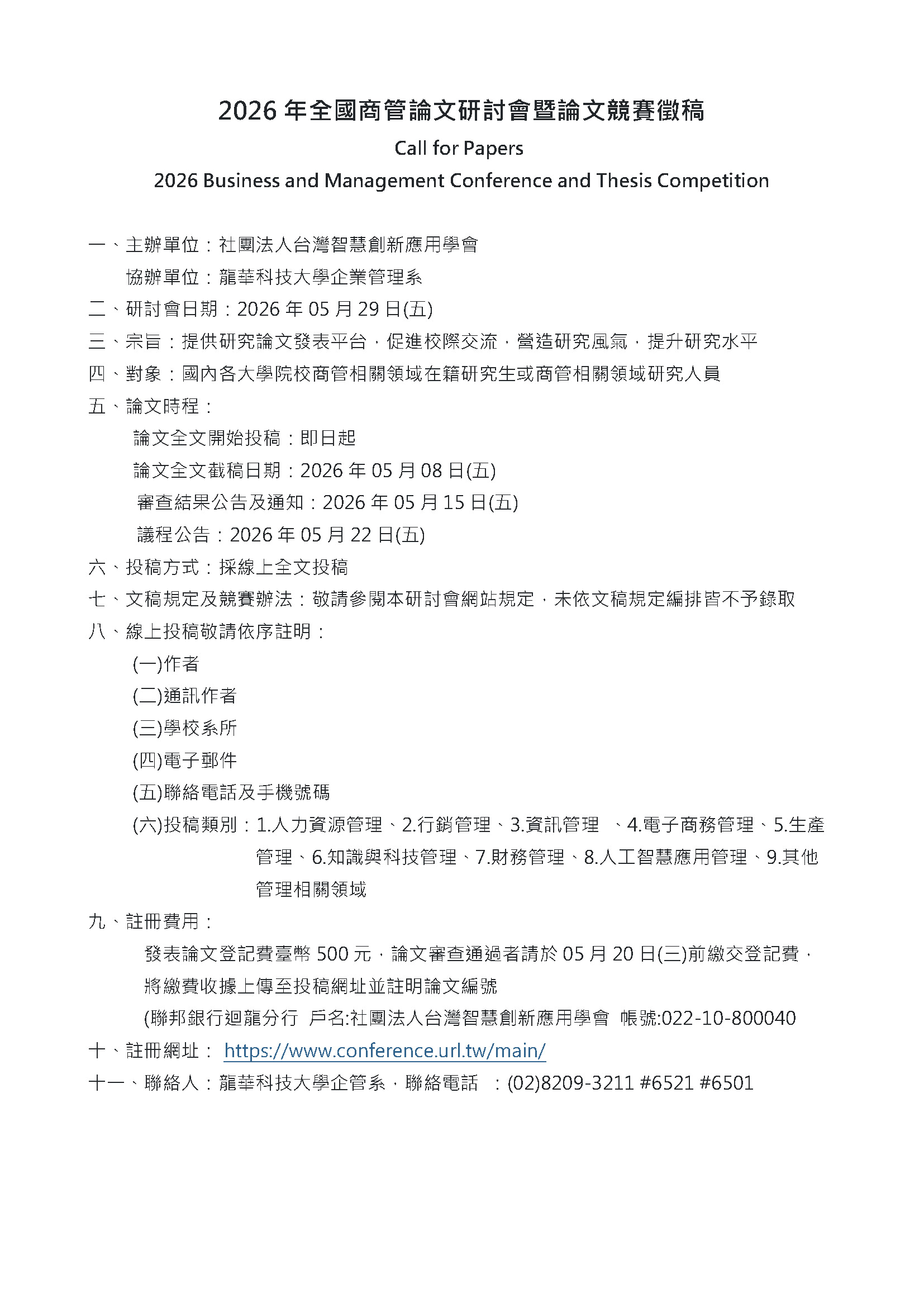
2026年全國商管論文研討會暨論文競賽徵稿~5/8止

  • 2026-04-07
  • AdminAdmin
1151200352_2_59研討會暨競賽海報
  • 2026年全國商管論文研討會暨論文競賽海報
  • 2026全國商管論文研討會暨競賽-註冊網址

Line icon Share
Tweet
Print this page

國立虎尾科技大學管理學院 © All RIGHTS RESERVED.

電話:05-6315701、5703、3022
傳真:05-6315702
Email:management@nfu.edu.tw
這是一張圖片

632301雲林縣虎尾鎮文化路64號(第三教學校區/文理暨管理大樓6F/管理學院辦公室)

這是一張圖片

個人資料保護安全政策 | 隱私權聲明

當事人權利行使及申訴抱怨公告

資通安全管理政策 | 個資法17條應公告事項

智慧財產權宣導專區

奧博科技造訪人次 : 57007